Conclusion Of Bjt Amplifier . bjt amplifier is basically a bipolar junction transistor operated in the active region. the bipolar junction transistor is a semiconductor device which can be used for switching or amplification. a bipolar junction transistor (bjt) amplifier is a type of electronic amplifier that uses bipolar junction. We begin with a basic dc biasing circuit and then add a few other. It increases the strength of the input signal and produces an. determine the voltage gain, input impedance and output impedance of simple bjt amplifiers. the common emitter configuration finds wide use as a general purpose voltage amplifier. In this section of the course, we will look at three bjt amplifiers, with a focus on the. with both written and video tutorials of bjt amplifiers, we'll take you from basic to advanced in the simplest way possible.
from www.studocu.com
with both written and video tutorials of bjt amplifiers, we'll take you from basic to advanced in the simplest way possible. We begin with a basic dc biasing circuit and then add a few other. the bipolar junction transistor is a semiconductor device which can be used for switching or amplification. It increases the strength of the input signal and produces an. In this section of the course, we will look at three bjt amplifiers, with a focus on the. the common emitter configuration finds wide use as a general purpose voltage amplifier. bjt amplifier is basically a bipolar junction transistor operated in the active region. a bipolar junction transistor (bjt) amplifier is a type of electronic amplifier that uses bipolar junction. determine the voltage gain, input impedance and output impedance of simple bjt amplifiers.
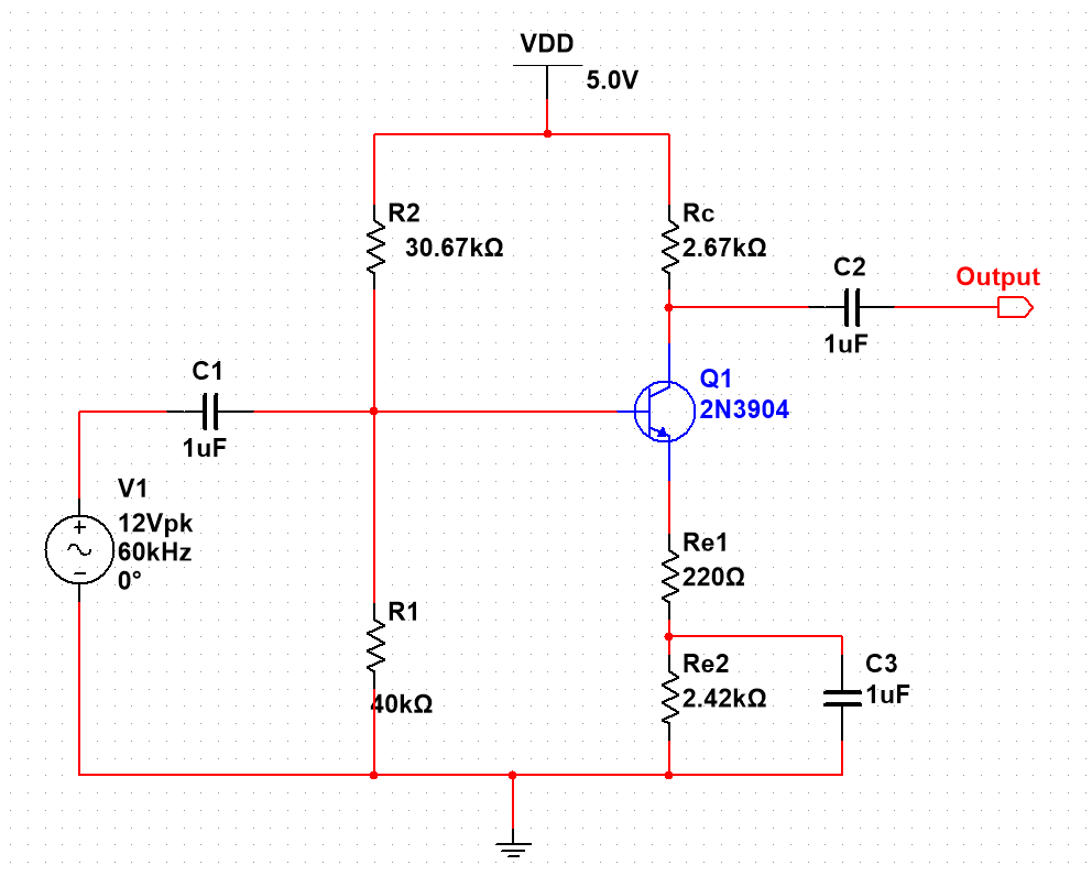
BJTacanalysis ceamplifier Example 1 Find the gain of the BJT
Conclusion Of Bjt Amplifier It increases the strength of the input signal and produces an. the bipolar junction transistor is a semiconductor device which can be used for switching or amplification. In this section of the course, we will look at three bjt amplifiers, with a focus on the. the common emitter configuration finds wide use as a general purpose voltage amplifier. We begin with a basic dc biasing circuit and then add a few other. a bipolar junction transistor (bjt) amplifier is a type of electronic amplifier that uses bipolar junction. bjt amplifier is basically a bipolar junction transistor operated in the active region. with both written and video tutorials of bjt amplifiers, we'll take you from basic to advanced in the simplest way possible. It increases the strength of the input signal and produces an. determine the voltage gain, input impedance and output impedance of simple bjt amplifiers.
From www.circuitbread.com
BJT Amplifiers CircuitBread Conclusion Of Bjt Amplifier determine the voltage gain, input impedance and output impedance of simple bjt amplifiers. In this section of the course, we will look at three bjt amplifiers, with a focus on the. It increases the strength of the input signal and produces an. with both written and video tutorials of bjt amplifiers, we'll take you from basic to advanced. Conclusion Of Bjt Amplifier.
From www.numerade.com
SOLVED Consider a BJT amplifier stage shown in the figure below Conclusion Of Bjt Amplifier the common emitter configuration finds wide use as a general purpose voltage amplifier. In this section of the course, we will look at three bjt amplifiers, with a focus on the. determine the voltage gain, input impedance and output impedance of simple bjt amplifiers. the bipolar junction transistor is a semiconductor device which can be used for. Conclusion Of Bjt Amplifier.
From www.chegg.com
Solved The following is a BJT amplifier circuit. The Conclusion Of Bjt Amplifier determine the voltage gain, input impedance and output impedance of simple bjt amplifiers. We begin with a basic dc biasing circuit and then add a few other. the common emitter configuration finds wide use as a general purpose voltage amplifier. with both written and video tutorials of bjt amplifiers, we'll take you from basic to advanced in. Conclusion Of Bjt Amplifier.
From electronics.stackexchange.com
capacitor BJT 2 stage amplifier Electrical Engineering Stack Exchange Conclusion Of Bjt Amplifier a bipolar junction transistor (bjt) amplifier is a type of electronic amplifier that uses bipolar junction. with both written and video tutorials of bjt amplifiers, we'll take you from basic to advanced in the simplest way possible. It increases the strength of the input signal and produces an. the common emitter configuration finds wide use as a. Conclusion Of Bjt Amplifier.
From www.ee-diary.com
Basic BJT Differential Amplifier Construction and Analysis eediary Conclusion Of Bjt Amplifier bjt amplifier is basically a bipolar junction transistor operated in the active region. the common emitter configuration finds wide use as a general purpose voltage amplifier. a bipolar junction transistor (bjt) amplifier is a type of electronic amplifier that uses bipolar junction. determine the voltage gain, input impedance and output impedance of simple bjt amplifiers. It. Conclusion Of Bjt Amplifier.
From electronics.stackexchange.com
High Gain Amplifier using BJT Electrical Engineering Stack Exchange Conclusion Of Bjt Amplifier the common emitter configuration finds wide use as a general purpose voltage amplifier. determine the voltage gain, input impedance and output impedance of simple bjt amplifiers. the bipolar junction transistor is a semiconductor device which can be used for switching or amplification. bjt amplifier is basically a bipolar junction transistor operated in the active region. . Conclusion Of Bjt Amplifier.
From www.studocu.com
BJTacanalysis ceamplifier Example 1 Find the gain of the BJT Conclusion Of Bjt Amplifier with both written and video tutorials of bjt amplifiers, we'll take you from basic to advanced in the simplest way possible. In this section of the course, we will look at three bjt amplifiers, with a focus on the. the bipolar junction transistor is a semiconductor device which can be used for switching or amplification. bjt amplifier. Conclusion Of Bjt Amplifier.
From studylib.net
BJT Amplifier Configurations Electrical and Computer Engineering Conclusion Of Bjt Amplifier with both written and video tutorials of bjt amplifiers, we'll take you from basic to advanced in the simplest way possible. In this section of the course, we will look at three bjt amplifiers, with a focus on the. It increases the strength of the input signal and produces an. We begin with a basic dc biasing circuit and. Conclusion Of Bjt Amplifier.
From www.chegg.com
Solved 3.3. BJT CE Amplifier a) Design the common emitter Conclusion Of Bjt Amplifier In this section of the course, we will look at three bjt amplifiers, with a focus on the. with both written and video tutorials of bjt amplifiers, we'll take you from basic to advanced in the simplest way possible. the bipolar junction transistor is a semiconductor device which can be used for switching or amplification. a bipolar. Conclusion Of Bjt Amplifier.
From www.numerade.com
SOLVED 1. The circuit below employs a smallsignal equivalent model of Conclusion Of Bjt Amplifier with both written and video tutorials of bjt amplifiers, we'll take you from basic to advanced in the simplest way possible. the bipolar junction transistor is a semiconductor device which can be used for switching or amplification. determine the voltage gain, input impedance and output impedance of simple bjt amplifiers. It increases the strength of the input. Conclusion Of Bjt Amplifier.
From www.scribd.com
Bjt Basics 1 Bipolar Junction Transistor Amplifier Conclusion Of Bjt Amplifier It increases the strength of the input signal and produces an. a bipolar junction transistor (bjt) amplifier is a type of electronic amplifier that uses bipolar junction. the bipolar junction transistor is a semiconductor device which can be used for switching or amplification. In this section of the course, we will look at three bjt amplifiers, with a. Conclusion Of Bjt Amplifier.
From www.eng.auburn.edu
10. Amplifiers — elec2210 1.0 documentation Conclusion Of Bjt Amplifier bjt amplifier is basically a bipolar junction transistor operated in the active region. the bipolar junction transistor is a semiconductor device which can be used for switching or amplification. We begin with a basic dc biasing circuit and then add a few other. determine the voltage gain, input impedance and output impedance of simple bjt amplifiers. It. Conclusion Of Bjt Amplifier.
From electronics.stackexchange.com
Output resistance of a multistage BJT amplifier Electrical Conclusion Of Bjt Amplifier In this section of the course, we will look at three bjt amplifiers, with a focus on the. with both written and video tutorials of bjt amplifiers, we'll take you from basic to advanced in the simplest way possible. determine the voltage gain, input impedance and output impedance of simple bjt amplifiers. bjt amplifier is basically a. Conclusion Of Bjt Amplifier.
From tutorbin.com
Solved Question II For the BJT amplifier circuit shown in Figure (2 Conclusion Of Bjt Amplifier the common emitter configuration finds wide use as a general purpose voltage amplifier. bjt amplifier is basically a bipolar junction transistor operated in the active region. the bipolar junction transistor is a semiconductor device which can be used for switching or amplification. with both written and video tutorials of bjt amplifiers, we'll take you from basic. Conclusion Of Bjt Amplifier.
From www.studypool.com
SOLUTION Rc coupled single stage BJT amplifier theory, circuit Conclusion Of Bjt Amplifier with both written and video tutorials of bjt amplifiers, we'll take you from basic to advanced in the simplest way possible. We begin with a basic dc biasing circuit and then add a few other. the common emitter configuration finds wide use as a general purpose voltage amplifier. the bipolar junction transistor is a semiconductor device which. Conclusion Of Bjt Amplifier.
From www.chegg.com
Solved Answer what is asked and add a conclusion. BJT Conclusion Of Bjt Amplifier the bipolar junction transistor is a semiconductor device which can be used for switching or amplification. In this section of the course, we will look at three bjt amplifiers, with a focus on the. a bipolar junction transistor (bjt) amplifier is a type of electronic amplifier that uses bipolar junction. It increases the strength of the input signal. Conclusion Of Bjt Amplifier.
From www.exportersindia.com
RC Coupled Single Stage BJT Amplifier at best price in Ambala from Conclusion Of Bjt Amplifier It increases the strength of the input signal and produces an. determine the voltage gain, input impedance and output impedance of simple bjt amplifiers. the bipolar junction transistor is a semiconductor device which can be used for switching or amplification. the common emitter configuration finds wide use as a general purpose voltage amplifier. bjt amplifier is. Conclusion Of Bjt Amplifier.
From itecnotes.com
Electronic BJT 2 stage Amp. Output problem Valuable Tech Notes Conclusion Of Bjt Amplifier with both written and video tutorials of bjt amplifiers, we'll take you from basic to advanced in the simplest way possible. It increases the strength of the input signal and produces an. a bipolar junction transistor (bjt) amplifier is a type of electronic amplifier that uses bipolar junction. We begin with a basic dc biasing circuit and then. Conclusion Of Bjt Amplifier.